一篇文章告诉你:澳籍华人回国,该如何办理中国签证
- treasurestar
- 2018年4月19日
- 讀畢需時 1 分鐘
一旦加入澳洲国籍,就意味着小伙伴放弃了中国国籍。这样一来,回中国是需要办理签证的,不清楚中国签证申请流程的小伙伴看过来~

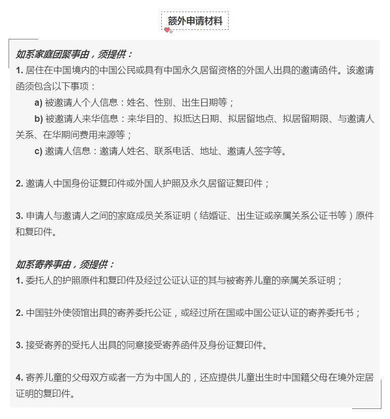
根据申请人申请的签证类别不同,所需的额外材料也有所不同。我们主要来讲一下大家常申请的两种签证:Q1字签证和Q2字签证。
Q1字签证
适用人群:因家庭团聚申请赴中国居留的中国公民的家庭成员和具有中国永久居留资格的外国人的家庭成员,以及因寄养等原因申请入境居留的人员。在中国境内停留超过180日。
“家庭成员”是指:配偶、父母、子女、子女的配偶、兄弟姐妹、祖父母、外祖父母、孙子女、外孙子女以及配偶的父母。

温馨提醒:
持证人入境中国后须在30天内向拟居留地县级以上地方人民政府公安机关出入境管理机构申请办理居留证件。
Q2字签证
适用人群:赴中国短期探亲的人员,申请人应为居住在中国境内的中国公民的亲属或具有中国永久居留资格的外国人的亲属。在中国境内停留不超过180日。

申请人可以网上预约然后到签证中心办理,也可以邮寄办理。申请结束后,可以前往签证中心取回护照,也可以通过邮寄取回。建议大家提前1个月申请签证,但不早于3个月。
具体详情请查看中国签证申请服务中心官网:https://www.visaforchina.org/MEL_ZH/





















留言